1现场漏电过大排查方法
首先检查零线的反向有没有穿反?举例:零线穿反

零线没有穿反现场依然有漏电流,数值几百到几千毫安不等?需要断后面负载进行检测

若后面的断路器都断开了,漏电依然很大,这个时候零线可能被别的配电箱借用了,也就是共零,可以用钳形电流表(如下图)测一下零线电流,然后排查零线。

钳形电流表
常见错误:
零线没穿过互感器;

零线穿反;

火线拆掉后零线依然使用,零线没拆掉火线拆掉后,零线没拆掉。

2安科瑞漏电监测产品解决方案
2.1 ARCM300系列多回路型电气火灾监控探测器
ARCM300系列多回路型电气火灾监控探测器(以下简称探测器),是针对0.4kV 以下的TT、TN系统设计的,通过对配电回路的剩余电流、导线温度等火灾危险参数实施监控和管理,从而预防电气火灾的发生,并实现了对多种电力参数的实时监测,为能耗管理提供数据。

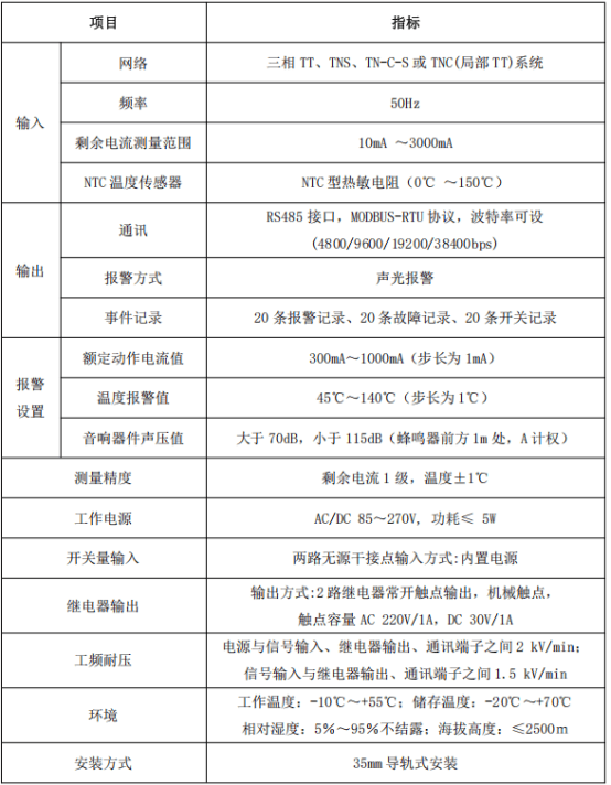
技术参数

产品功能


2.2 AKH-0.66/L 剩余电流互感器

AKH-0.66L型剩余电流互感器专用于对低压剩余电流信号的采集,可与电气火灾监控装置ARCM系列、电动机保护装置 ARD 系列以及剩余电流继电器ASJ系列配套使用。该产品二次可输出0-5(2)mA,有圆孔型和方孔型供用户根据需求选用。
一次接线方式

产品规格





