
随着人工智能、移动互联等现代信息技术和通信技术在电力行业的广泛应用,实现电力系统各个环节人机交互、万物互联,打造状态全方面感知、信息合理处理、应用便捷灵活的泛在电力物联网已成为必然趋势。安科瑞公司推出的ASCB3系列智能微型断路器,作为一款集监测、保护、控制、管理于一体的终端用电安全保障系统,有效解决了传统断路器在低压终端配电管理中存在的隐患难以察觉、运维效率低下、控制方式单一等问题。本文分析了ASCB3系列智能微型断路器的技术特点、功能优势,探讨其在实际工程中的应用价值与发展前景,为智能断路器在智慧用电领域的推广应用提供参考。

商场超市:商场超市因用电设备密集、人流量大,传统人工巡检存在效率低、隐患发现滞后等问题。
古建筑,历史街区:文物古建筑多以木质结构为主,易燃性强,一旦发生电气火灾后果严重。
银行系统:用电能耗、负荷大,监管不到位容易出现超负荷或危险用电的情况,非24小时运行的设备经常处于忘关闭状态。
政府办公楼:政府大楼由于建造年代较早,普遍存在线路老化、配电系统落后、用电安全隐患。
学校:线路隐患不易发现,教职员工和学生的消防安全意识淡薄,缺乏专业电工。
宾馆酒店:传统宾馆酒店隐患多,电气故障不易发现。
行业痛点:末端回路智能化低、缺乏自动化控制手段、末端回路多、报警后的响应速度慢、故障定位困难、空间非常有限

ASCB3系列智能微型断路器突破了传统断路器仅具备基本保护功能的局限,实现了全参量实时监测,能够捕捉电压、电流、功率、电能、温度等关键数据,漏电款额外支持漏电监测,24小时掌握回路运行状态,让隐患早发现、早处置。这种监测能力使得ASCB3不再是简单的"开关",而成为一个用电管理终端。

ASCB3系列智能微型断路器可以实时上报电压、电流、功率、电能、漏电、温度、频率等电参量。这一特性为用户提供了详细的用电数据支撑,使电能管理精细化成为可能。用户可通过平台查询设备当日、当月、当年的能耗统计,并导出相应数据表格,同时平台支持能耗环比统计分析,方便用户快速制定节能方案。这种精细化的数据监测与分析功能,为能效管理提供了坚实基础,帮助用户发现能效问题,制定有效的节能策略。

产品特点
可实时监测电压、电流、功率、电能、温度和漏电等参量;
具有过压、欠压、过载、短路、过流、超温和漏电等多种保护功能;
具有本地手动推杆、本地电动控制、本地锁定、远程遥控、定时控制等多种控制功能;
标配RS-485(MODBUS)通讯,导轨式安装,与通讯模块配合使用。
与传统断路器1:1等宽度安装,(1P 仅 18mm、4P 仅 72mm),无需额外改造布线,施工简单,改造成本低,
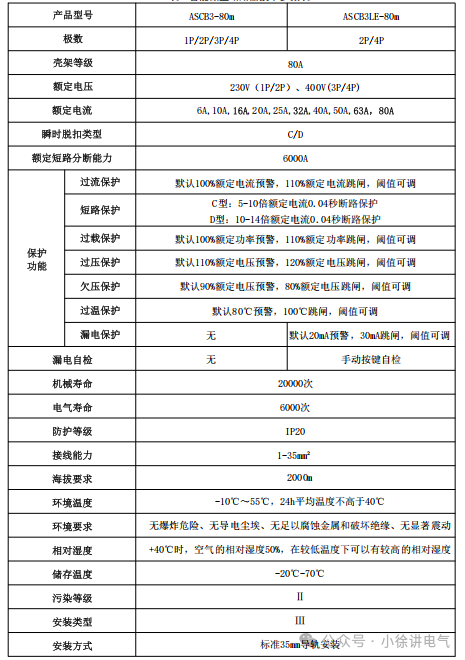
壳架等级:80A
漏电:A型漏电
机械寿命达 20000 次,电气寿命 6000 次,稳定耐用。


组网方式

页面展示
总览界面:可查看设备的位置信息和分布情况

数据界面:可查看设备的实时数据和历史曲线

设备详情:可查看设备的运行情况和通讯状态

报警记录:可查看设备故障、报警记录、控制记录等


安科瑞ASCB3系列智能微型断路器通过集成化监测、多重保护机制、灵活控制方式和紧凑型设计,有效解决了传统断路器在用电安全管理中存在的隐患难以察觉、运维效率低下、控制方式单一等问题,实现了从"被动处置"到"主动预防"的跨越。