
电梯储能系统概述

电梯储能系统的推广应用具有多重价值。
节能:节电率可达15%-40%,显著降低电梯对电网的依赖,减少碳排放;
智能管理:配备智能监控系统,实时显示储能状态与能量流动数据,支持远程运维;
兼容性强:可适配新装电梯和老旧电梯改造,无需大规模调整原有控制系统;
安全可靠:内置过充/过放保护、温度监控等模块,确保系统稳定运行;
收益:通过峰谷电价套利和需量电费管理,长期使用可显著降低电费支出。


配套电表

交流电表
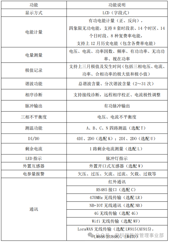
ADL200N/ADL400N系列
ADL系列导轨式多功能电能表,是主要针对于光伏并网系统、微逆系统、储能系统、交流耦合系统等新能源发电系统而设计的一款智能仪表,产品具有精度高、体积小、响应速度快、安装方便等优点。具有对电力参数进行采样计量和监测,逆变器或者能量管理系统(EMS)与之进行通讯,根据实时功率及累计电能实现防逆流、调节发电量、电池充放电等功能,可双向计量,实现户用储能能量管理。


产品功能

产品认证

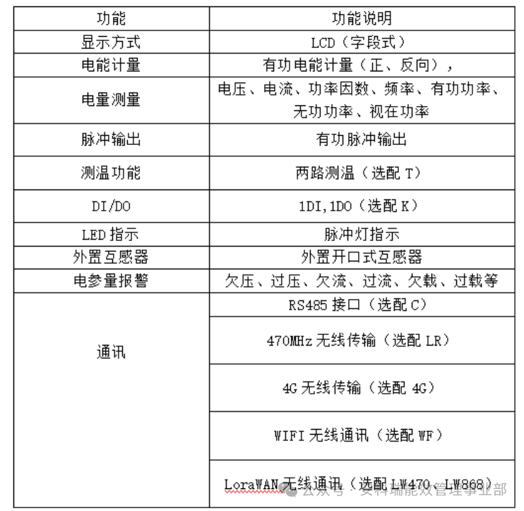
ADW310单相/ADW300三相系列电力仪表
ADW310单相/ADW300三相系列电力仪表ADW300无线计量仪表主要用于计量低压网络的三相有功电能,具有体积小、精度高、功能丰富等优点,并且可选通讯方式多,可支持RS485通讯和Lora&LoraWAN、NB、4G、wifi等无线通讯方式,增加了外置互感器的电流采样模式,从而方便用户在不同场合进行安装使用。可灵活安装于配电箱内,实现对不同区域和不同负荷的分项电能计量、运维监管或电力监控等需求。

产品功能


产品认证

直流电表
DJSF1352-RN系列
DJSF1352-RN导轨式直流电能表带有双路直流输入,主要针对电信基站、直流充电桩、太阳能光伏等应用场合而设计,该系列仪表可测量直流系统中的电压、电流、功率以及正反向电能等。在实际使用现场,即可计量总电能,又可计量规定时间段内的电能。检测的结果既可用于本地显示,又能与工控设备、计算机连接,组成测控系统。

产品功能

产品认证


新能源、储能配套安装图



总结

安科瑞交直流多功能电表以其准确的双向计量能力与灵活的系统适配性,为电梯储能行业构建了 “数据感知-智能调控-安全防护" 的全链条解决方案。
安科瑞电梯储能充放电系统的创新价值已超越单一设备节能的范畴。通过智能电表的数据联动与云平台的智能管控,系统正将建筑垂直交通系统转化为“垂直能源网络"——作为智慧城市能源互联网的基础单元,它不仅实现了建筑能耗的自循环优化,更通过双向互动为电网提供调峰支持,推动能源系统向数字化、智能化转型。
随着虚拟电厂、需求侧响应等新型电力系统业态的成熟,海量电梯储能资源将可通过聚合参与电力市场交易。安科瑞以“云-边-端"一体化架构构建的能源互联网生态体系,已为这一趋势做好了技术储备。当每一部电梯都成为能源网络的活跃节点,建筑节能将迎来真正意义上的范式革命。